Упр.71 ГДЗ Макарычев Миндюк 9 класс (Углубленный) (Алгебра)
Решение #1

Рассмотрим вариант решения задания из учебника Макарычев, Миндюк, Нешков 9 класс, Просвещение:
71. Найдите наибольшее значение функции и значение аргумента, при котором функция это значение принимает:
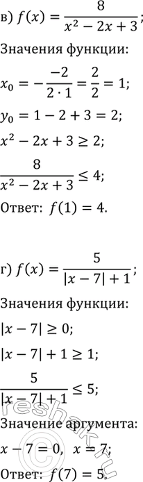
а) f(x)=3-|x-1|; в) f(x)=8/(x^2-2x+3);
б) f(x)=(10-x)/(3+v(x-1)); г) f(x)=5/(|x-7|+1).
*размещая тексты в комментариях ниже, вы автоматически соглашаетесь с пользовательским соглашением